根据陕西省人社厅《关于调整最低工资标准的通知》,陕西将从2026年1月1日起上调本省职工最低工资标准。
按照陕西省的规定,最低工资标准适用于全省区域内的国家机关、事业单位、社会团体、各类企业、民办非企业单位、有雇工的个体工商户等各类用人单位及与其建立劳动关系的劳动者。

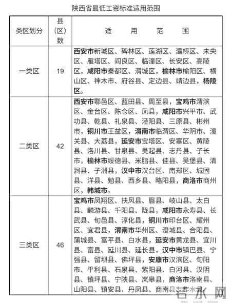
陕西最低工资标准设置有三类(三类地区划分标准详见本文最后附件)6个标准,其中:
全日制职工一类区月最低工资标准为2376元,较之前上调10%;二类区为2250元,较之前上调9.76%;三类区为2140元,较之前上调9.74%。
非全日制职工一类区小时最低工资标准为23元,较之前上调9.52%;二类区为21.7元,较之前上调8.5%;三类区为20.7元,较之前上调8.95%。
本次陕西省最低工资标准上调后,排名从之前的全国倒数第5位上升到全国第11,上升17位,提升惊人。

本次最低工资标准上调后,陕西部分职工、失业人员和相关人员的收入将会随之增加。
1.单位职工(包括私企、民企在内的各种类型单位)和新就业形态劳动者中原工资收入低于本地最低工资标准的,本次最低工资上调后,相当于收入从2026年1月起可以上涨9.7%以上。
2.按照陕西省的规定,单位职工患病或非因工负伤治疗期间,在规定的医疗期内由单位按照有关规定支付其病假工资或疾病救济费不得低于本地最低工资标准的80%。所以自今年1月1日以后,陕西病假工资一类区不得低于每月1900.8元,二类区不得低于每月1800元,三类区不得低于每月1712元。
3.在试用期内的各类新入职人员、从事公益性岗位和特殊行业人员(环卫工、保安等)以及部分从事灵活就业人员和小时工、钟点工等收入低于当地最低工资标准的人群。
4.依据当地最低工资标准确定的下岗失业人员失业保险金标准也将随之上调,即今年1月1日起,陕西省失业保险金标准将调整为:一类区每月2138.4元,二类区每月2025元,三类区每月1926元。

按照《最低工资规定》,劳动者只要在规定的工作时间内提供了正常劳动,单位支付的劳动报酬就不得低于上述最低工资标准。
不过,请注意,上述最低工资标准不包含加班加点工资、各种津贴(无论什么名义)、非货币性补贴、非工资性劳保福利待遇。
换句话说这些收入和福利是在最低工资外单独计算,不列入最低工资统计范围,应发工资最低应该是“最低工资标准+上述各项收入和福利”。
如果应发工资等于或低于本次发布的最低工资标准,属于违规行为,本人可以申诉到人社部门要求限期补发或按所欠工资的1至5倍支付赔偿金。
需要提醒的是,由于陕西的最低工资标准包含社保公积金,所以扣除社保公积金后,实际拿到手的钱有可能会低于上述最低工资标准的,但只要应发工资扣除非最低工资统计范围的收入不低于最低工资标准就对了,低于就有问题了。

本站是社保查询公益性网站链接,数据来自各地人力资源和社会保障局,具体内容以官网为准。
定期更新查询链接数据 苏ICP备17010502号-11