@找工作的小伙伴
河北一批单位正在招聘
快来看看有你心仪的岗位吗
目录招聘岗位和人数
2025年河北省胸科医院事业单位拟公开招聘工作人员18名,其中专业技术岗位人员18名。具体招聘人数和岗位条件详见《河北省胸科医院事业单位2025年公开招聘工作人员岗位条件表》,其中专业参考教育部《授予博士、硕士学位和培养研究生的学科、专业目录》《普通高等学校本科专业目录》《普通高等学校高职高专专业参考目录(试行)》等设置。

报名时间和方式
报名网址:河北省医学考试中心考务平台(http://kw.guoguokao.com/),不接受其他方式报名。
报名时间:2026年1月4日9:00至2026年1月12日17:00(资格审核在工作日进行)。
其他事项
政策咨询电话:0311-86911396(河北省胸科医院组织人事处)
监督举报电话:0311-86911192(河北省胸科医院纪检监察室)
监督举报电话:0311-66908845(河北省人力资源和社会保障厅)

长按识别或扫描二维码 即可查看原文、下载附件
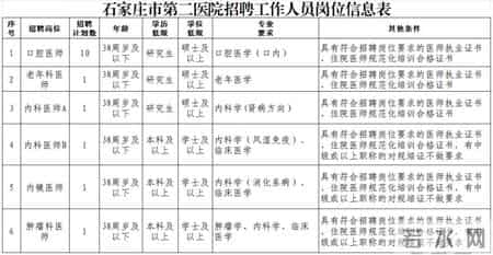
02 石家庄市第二医院关于补招工作人员的通知根据我院2025年11月9日发布的《石家庄市第二医院招聘公告》,部分岗位未达到计划招录人数,经研究决定进行补招。现将有关补招事宜公告如下:
招聘岗位、要求

招聘条件及报名要求
详见此前发布的《石家庄市第二医院招聘公告》,http://www.sjzsdeyy.com/newsinfo/8837512.html
报名时间和地点
报名时间:2026年1月4日—1月18日(工作日8:30-11:30,14:30-17:30)
报名地点:石家庄市第二医院华西院区门诊楼六层613室人事科
其他事项
咨询电话:0311-87022091

长按识别或扫描二维码 即可查看原文、下载附件
03 秦皇岛市教育局关于秦皇岛市第五中学等2所学校公开招聘教师(第二批)的公告为满足事业单位用人需要,根据《河北省事业单位公开招聘工作人员暂行办法》,结合岗位空缺情况,秦皇岛市第五中学公开招聘教师1名、秦皇岛市新世纪高级中学公开招聘教师1名,现将有关事项公告如下:
招聘条件
秦皇岛市第五中学等2所学校公开招聘教师,岗位要求详见《秦皇岛市教育局公开招聘教师岗位条件表》。

报名时间和方式
报名时间:2026年1月14日到2026年1月18日。
报名方式:将相关证明材料扫描后压缩打包,以附件形式发送至下列邮箱,压缩包内容包括以下电子版或扫描件。
(1)《秦皇岛市教育局公开招聘教师报名表》(附件2);
(2)本人有效身份证;
(3)教师资格证书或教师资格面试合格证明;
(4)获奖证明材料(选取最重要的三个即可);
(5)尚未取得毕业证和学位证的学生提交《教育部学籍在线验证报告》,已取得毕业证和学位证的学生提交毕业证和学位证两项证书。
邮件标题统一格式为“应聘学科+姓名+毕业院校”。
秦皇岛市第五中学邮箱:qhdwzbgs2022@163.com
秦皇岛市新世纪高级中学:qhdxsjbgs@126.com
其他事项
本方案由秦皇岛市教育局及招聘单位负责解释。咨询电话:
秦皇岛市教育局:陈老师 0335-3865107
秦皇岛市第五中学:杨老师 18533511105
秦皇岛市新世纪高级中学:罗老师13633359182
监督举报电话:0335-3965617市教育局组织宣传科(工委纪委)

长按识别或扫描二维码 即可查看原文、下载附件
04 廊坊市消防救援支队2026年第一批公开招聘政府专职消防队员公告招聘岗位和人数
本次招聘政府专职消防队员41名,其中灭火救援员岗位34名,消防车驾驶员岗位7名。政府专职消防队员是指在政府专职消防队和补充到国家综合性消防救援队伍,从事火灾扑救、应急救援工作的人员。

报名时间和方式
报名时间:2026年1月5日9:00—2026年1月24日17:30。
报名方式:本次报名采取网上报名方式进行,报名人员扫码进入廊坊市消防救援支队政府专职消防员报名系统填写报名信息。

其他事项
招聘办公室电话:0316-5267024。

长按识别或扫描二维码 即可查看原文、下载附件
05 石家庄印钞有限公司2026年招聘招聘岗位、要求

报名时间
报名时间:自公告发布之日起至2026年3月8日16:30。
报名方式

扫描以上网申二维码,按要求填报相关信息资料(公告发布之日起正式开通)。
其他事项
招聘政策咨询电话:0311-85615302、0311-86261569
咨询时间:自公告发布之日起至2026年3月8日期间,工作日8:00-16:30
招聘邮箱:shchzhp@163.com
通信地址:河北省石家庄市裕华区翟营南大街37号 石家庄印钞有限公司人力资源部
监督邮箱:1263082482@qq.com

长按识别或扫描二维码 即可查看原文、下载附件
编 辑丨宋子烨
来 源丨河北发布综合
本站是社保查询公益性网站链接,数据来自各地人力资源和社会保障局,具体内容以官网为准。
定期更新查询链接数据 苏ICP备17010502号-11