你以为只有你穷,其实你不知道,很多地方上的“地主家”,也快没有余粮了。
我说的“地主家”,就是那些曾经挥金如土,今天修路明天盖园区的城投大哥们。
过去,他们的日子过得那叫一个滋润。
左手拿着批文,右手伸向银行,中间过一下账,几百个小目标就到手了。
盖楼、修桥、铺路,城市面貌焕然一新,GDP蹭蹭往上涨,领导开心,大哥们也开心,只有银行的风险经理在深夜默默流泪。

这种“借钱-花钱-再借钱”的模式,本质上是一种债务驱动的兴奋剂,劲儿大,上头,但后遗症也猛。
现在,药劲儿过去了,宿醉的头疼来了。
上面看得清清楚楚,这帮哥们再这么野下去,迟早要把桌子给掀了。
于是,紧箍咒开始念了。
你看,2025年底的中央经济工作会议,调子定得很明确:“坚持改革攻坚”、“制定和实施进一步深化国资国企改革方案”。
翻译过来就是:别再混日子了,都给我动起来,该改的改,该卖的卖,再装死就真让你死。
紧接着,全国财政工作会议也发话了:“积极化解重点领域风险,加强存量隐性债务置换全流程管理,分类推动融资平台有序出清并实质转型”。
这话就更直白了。
“化解风险”是啥?就是你欠的债太多,我要看着你还。
“置换管理”是啥?
就是借新还旧这事儿,以前你自个儿玩,现在我要全程盯着,别给我耍花样。
“有序出清并实质转型”是啥?
杀气最重的一句。
就是告诉城投大哥们,你们作为地方政府“二财政”的时代结束了。
要么,你就从一个只会借钱的融资工具,变成一个真正能赚钱的市场化企业;要么,你就准备好被打包清理,关门大吉。
皮鞭已经抽下来了,胡萝卜还会远吗?
湖北那边搞的“三资三化”,一下子就成了网红。
这事儿你可以去翻翻那本叫《地方政府及城投平台化债、存量资产盘活操作手册》的秘籍,里面门道讲得很透。
简单说,就是把手里的资产(资源、资产、资金)盘活,变成能下金蛋的鸡(资本化、市场化、产业化)。
所以你看,逻辑链条非常清晰:地方政府和城投欠了一屁股债,上面不让再随便借了,那钱从哪来?
答案就写在脸上:盘活存量资产。
把你家压箱底的宝贝,那些躺在账上睡大觉的厂房、园区、收费站、景区,甚至是办公楼,都给我拿出来,别让它们再趴窝了,得想办法让它们自己生钱。

于是,2026年最大的风口之一,就在这儿。
一边是嗷嗷待哺,等着米下锅的地方财政和城投;另一边,是嗅觉灵敏,揣着钱找项目的各路资本。
一个急着卖,一个想着买,这中间的业务机会,简直多到满地流油。
很多朋友一听“盘活存量资产”,就觉得玄乎。
这玩意儿到底怎么盘?
难道是请个道士来开光吗?
别闹,国家早就把考试大纲给你划出来了。
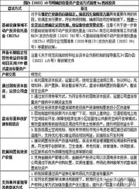
2022年,国务院办公厅那个19号文,《关于进一步盘活存量资产扩大有效投资的意见》,算是顶层设计。
紧接着,财政部124号文,专门针对行政事业单位的家当怎么盘,也给出了指导。
后面发改委的561号文,更是强调要“灵活采取多种方式”。
政策文件写得都跟说明书一样,看着都对,但一到自己手上,就发现完全不是那么回事。
理论是灰色的,而现实永远是五彩斑斓的黑。
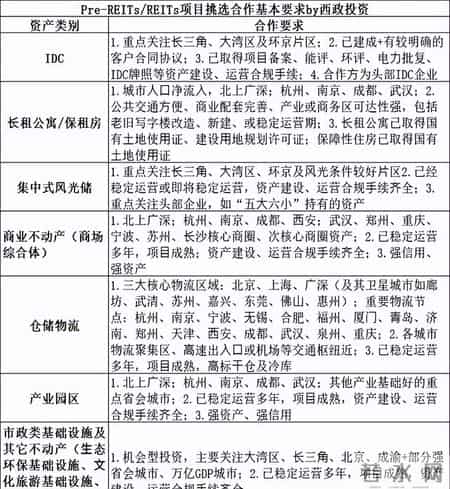
你手里的资产可能是个鸟不拉屎的工业园,也可能是个游客比员工还少的景区,还可能是一栋占据市中心黄金位置但租金低得可怜的老办公楼。
资产不同,病症各异,哪能用一副药方包治百病?
但万变不离其宗,盘活的核心三板斧,永远是那个老套路,但也是最有效的套路:“引产业/装内容——搞运营/做增量——资本化”。
这是个三部曲。
第一步,引产业/装内容。
你有个破厂房,空着就是负资产,每年还得交物业费。
怎么办?
别总想着租给下一个开厂的,你得给它“装内容”。
能不能改成直播基地?
能不能改成网红打卡地?
能不能改成电竞馆?

能不能改成高端仓储?
这就是“引产业”,用新业态去激活旧空间。
第二步,搞运营/做增量。
内容装进去了,就得好好运营。
以前你是个翘脚收租的房东,现在你得变成一个懂经营的掌柜。
你得研究市场,得搞营销,得提升服务,把原来一年只能收100万租金的破厂房,通过精细化运营,变成一年能创造500万利润的香饽饽。
这就是“做增量”,让资产本身的价值得到提升。
第三步,也是最刺激的一步,资本化。
当你把资产运营得风生水起,现金流稳定得像德芙一样丝滑时,终极骚操作就来了:把它卖个好价钱。
怎么卖?REITs(不动产投资信托基金)就是当前最靓的仔。
这玩意儿说白了,就是一种金融炼金术。
把那些能产生稳定现金流的不动产,比如高速公路、产业园、保障房、仓储物流,打包成一个金融产品,然后在交易所上市,卖给千千万万的投资者。
对于城投大哥来说,这简直是天降甘霖。
一个重资产项目,一次性回笼几十亿资金,债务瞬间减轻,手里又有了继续发展的弹药。
对于投资者来说,花个几百几千块,就能当上高速公路、产业园的“股东”,每年旱涝保收地拿分红,不比把钱放银行吃那点可怜的利息香吗?
所以你看,最近关于REITs的政策出得多密集。
先是发改委那个991号文,直接把REITs的底层资产范围给扩大了,消费基础设施,比如百货商场、购物中心都被纳入了进来。
这意味着,能被“炼金”的资产更多了。
然后,基金业协会、上交所、深交所,一堆配套规则和指引火速出台,从尽职调查到运营操作,把整个流程都给你规范得明明白白。
这背后传递的信号是啥?
一方面,是响应中央说的“持续深化资本市场投融资综合改革”,要搞多层次资本市场,不能总让股市一个地方扛所有。
另一方面,也是在倒逼。
你想让你家的资产发REITs吗?

可以。
但你得先按REITs的要求来,把资产运营好,把现金流做稳定,把产权理清楚。
这就逼着那些习惯了粗放管理的城投大哥们,必须学会“绣花”的功夫,真正把资产当回事儿。
当然,路不止一条。
有人嫌境内发REITs门槛高、审核严,已经开始琢磨去澳门金融资产交易所搞。
那边的条件确实松一些,但问题也现实得骨感:谁来买你的产品?
融到的钱怎么弄回境内?
这些都是需要跨越的大山。
不过办法总比困难多,比如之前在香港搞RWA(真实世界资产代币化)的,不就通过在自贸区设QFLP基金的方式把钱倒腾回来了嘛。
所以,2026年的剧本已经写好了。
这是一场关于生存和发展的游戏。
主角,是那些背负着沉重历史包袱,又被推向市场化浪潮之巅的地方国企和城投平台。
他们手里攥着海量的存量资产,这是他们最大的累赘,也是他们翻盘的唯一希望。
牌桌上,一边是严厉的监管,一边是诱人的资本化路径。
怎么打好这手牌,考验的是每一个操盘手的智慧、魄力和资源整合能力。
对于我们这些局外人,或者说想入局的人来说,机会就在于此。
你能帮他们梳理资产吗?
你能帮他们引入合适的产业吗?
你能帮他们提升运营效率吗?
你能帮他们对接资本,完成最后那惊险的一跃吗?
每一个问题,背后都是一个巨大的市场。
当然,想玩这个游戏,你也得有两把刷子。
现在不是PPT画饼的时代了,得是“强主体、强资产”的硬核玩家才能上桌。
风已经起了,猪能不能飞起来不知道,但那些懂得借风之力,并且自身就是滑翔翼的玩家,已经准备好起飞了。
至于那些还在看政策文件,逐字逐句做阅读理解的朋友,大概率只能在地面上,仰望别人的尾气了。
时代的一粒沙,落在每个人头上,就是一座山。
而有的人,选择把这座山挖开,看看里面有没有金矿。
2026年,期待和挖金矿的朋友们,继续在时代的矿洞里,整点新活儿。
本站是社保查询公益性网站链接,数据来自各地人力资源和社会保障局,具体内容以官网为准。
定期更新查询链接数据 苏ICP备17010502号-11