一、一个谜题:为什么外周神经能再生,脊髓损伤却很难?
我们的身体里,神经就像电线。如果不小心割伤了手指(损伤了外周神经),这根“电线”通常能慢慢修复,感觉和运动功能可以恢复。但如果是脊髓或大脑受损(中枢神经损伤),比如严重的外伤导致瘫痪,神经就几乎无法再生,功能恢复极其困难。
长久以来,科学家都在寻找这个差异背后的根本原因。最新的研究给出了一个出人意料的答案:关键可能在于一种特殊的 “代谢通路”——磷酸戊糖途径(PPP)。它就像一个隐藏的“开关”,决定了神经是维持正常功能、顺利再生,还是修复失败。

二、代谢通路:细胞的“能量工厂”与“原料车间”
要理解这个发现,我们先要了解细胞是怎么获取能量和原料的。
糖酵解与三羧酸循环:好比细胞的“主发电厂”。葡萄糖(糖)在这里被彻底“燃烧”,主要产生能量(ATP)。
磷酸戊糖途径(PPP):这是葡萄糖代谢的一条“支路”。它不主要产生能量,而是像一个“精密化工厂”,生产两种对细胞至关重要的“原料”:
NADPH:细胞的“抗氧化剂”和“还原力”。它能清除有害物质,保护神经细胞免受氧化损伤,维持日常稳态。
5-磷酸核糖:合成 RNA 和 DNA 的“核心积木”。要生长、要修复,细胞就必须大量制造新的蛋白质和遗传物质,这离不开它。
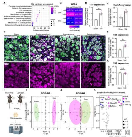
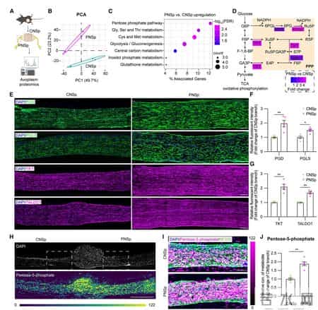
图1 PPP在坐骨神经的外周投射轴质中高度富集三、关键发现:再生能力的“密码”藏在轴突的代谢偏好里
研究人员对比了同一种感觉神经元的两条“分叉”:
外周分支(伸向四肢皮肤):损伤后能再生。
中枢分支(伸向脊髓):损伤后不能再生。
他们发现了一个决定性差异:能再生的外周分支里,充满了活跃的PPP“化工厂”;而不能再生的中枢分支里,PPP活性很低,主要依赖“发电厂”(三羧酸循环)。
这意味着:
日常状态:外周神经利用PPP大量生产NADPH,保护自己,维持我们正常的触觉、痛觉等机械感觉。
损伤之后:当外周神经受损,PPP会立刻“火力全开”,转向大量生产 5-磷酸核糖,为合成RNA/DNA提供原料,从而支持轴突再生。
脊髓损伤的困境:脊髓损伤后,神经元无法有效激活这个PPP“化工厂”,缺乏再生的“原料”,导致修复程序无法启动。
简单说,拥有一个强大的PPP“化工厂”,是神经拥有再生能力的内在密码。
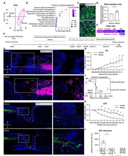
图2 损伤对PPP的调控与再生关联四、突破性疗法:口服一种“糖”,打开修复开关
既然PPP是关键,那么能否从外界“激活”它呢?研究团队尝试了一个极其简单的方法:给脊髓损伤的实验小鼠喝含有D-核糖的水。
D-核糖是什么?它是葡萄糖的一种“近亲”,也是PPP途径中生产的核心原料(5-磷酸核糖)的直接前体。
结果令人振奋:
补充核糖后,受损的感觉神经元内PPP被激活,RNA合成增加,再生相关的基因程序被重新“唤醒”。
在体内,感觉神经和运动神经的轴突生长显著增强,能更好地跨越损伤区域。
这种口服补充方式没有观察到明显的代谢副作用(如影响血糖)。
这为脊髓损伤修复提供了一个全新、简单且潜力巨大的策略:通过口服一种特定的“糖”(核糖),从代谢层面“重启”神经内在的再生程序。
图3 核糖促进SCI后轴突再生五、未来展望:从代谢入手,打开神经修复的新大门
这项研究改变了我们对神经修复的认知:
新视角:神经的再生能力不仅取决于生长因子或抑制环境,更深层地受控于基础代谢途径的选择。PPP是一个关键的“代谢检查点”。
新靶点:PPP途径中的关键酶(如转酮酶)成为潜在的药物靶标。
新疗法:口服核糖作为一种潜在的辅助治疗手段,为脊髓损伤等中枢神经修复带来了全新的、易于转化的希望。它可能未来与康复训练、其他药物联合使用,最大限度地促进功能恢复。
原文链接:
https://doi.org/10.1016/j.cell.2025.12.003
编译作者:六月(brainnews创作团队)
校审:Simon(brainnews编辑部)

本站是社保查询公益性网站链接,数据来自各地人力资源和社会保障局,具体内容以官网为准。
定期更新查询链接数据 苏ICP备17010502号-11