12333社保查询网
|
养老保险
|
医疗保险
|
生育保险
|
工伤保险
|
失业保险
|
住房公积金
|
社保问答
|
办事指南
|
综合资讯
手机社保查询
|
加入收藏
社保查询
医保查询
公积金查询
社保问题
社保动态
缴费基数
政策法规
社保机构
首页
>
综合资讯
>
养老
>
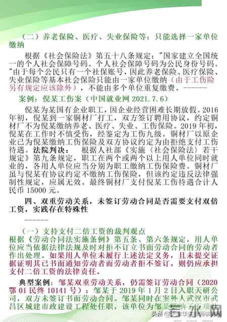
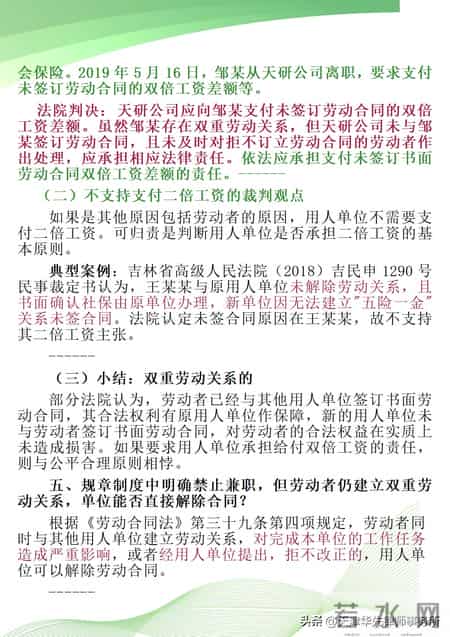
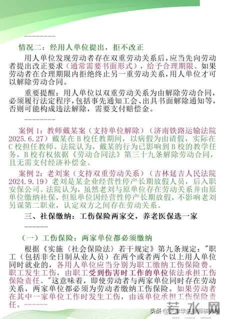
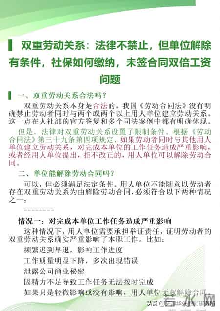
▌双重劳动关系:法律不禁止,解除有条件,社保缴纳,双倍工资
12333社保查询网
www.sz12333.net.cn
2026-01-10
来源:人力资源和社会保障局
本文标题:▌双重劳动关系:法律不禁止,解除有条件,社保缴纳,双倍工资
本文网址:
https://www.sz12333.net.cn/zhzx/ylzx/10004.html
编辑:12333社保查询网
相关信息
▌双重劳动关系:法律不禁止,解除有条件,社保缴纳,双倍工资
27年工龄,养老金竟不足2000元!洗碗大姐们退休现实照出晚景冰凉
2026年1月起看病缴费不用跑窗口!国家卫健委推新结算方式
“十四五”期间,济南实现55项医保业务“指尖办理”
2026年医保划转标准,部分人群医保划转,能达到3000~5000元吗?
老年课堂不应沦为“坑老卖场”
父亲总说弟弟比我孝顺,把父亲送弟弟家一周,他打电话来诉苦。
机关事业单位退休房补:4种情况领错要还钱
真没想到,我哥这么厉害,靠这种方法,给我妈攒下十几万的养老钱
湖北人退休!工龄43年领5250元!网友:普通企业有这水平已很不错
死磕最低档60%反而最亏?2026社保“混档缴费”成新宠
2026年度居民医保缴费通道持续开放 及时参保 避免待遇等待期
医疗保障咨询台 - 职工普通门诊起付标准和报销比例分别是多少
我退休那天,账上趴着 60 万公积金。眼睛都没眨,全给了我女儿
老了才懂:一辈子能攒下十万存款,不是因为会算计,是日子厚待
城乡居民参保人!养老缴费别乱选 多缴多得不踩坑
我老公的小叔是个老光棍,64年的,一辈子无儿无女,也没有老婆
我62岁,搭伙老头每月给4000,那晚他拿出一样东西,我连夜搬走
湖北养老金融步入快车道,养老产业贷款余额同比增长200%
我市2026年新生儿医保免缴政策落地
推荐
▌双重劳动关系:法律不禁止,解除有条件,社保缴纳,双倍工资
松原因工死亡的职工直系亲属应享受待遇
砂糖桔再次被热议!医生发现:糖尿病患者吃砂糖桔时,多重视3点
请问 郑州市人力资源和社会保障局的地址在哪?
南京城镇居民医保参保指南
40年企业0.6基数不如20年事业编?关键在“视同缴费”这个福利
台州市劳动和社会保障网怎么查询社保
五指山领取城镇居民社会养老保险养老金的条件
成都2025年新生儿爆款名字出炉!第一居然是……
换了家公司继续买社保还需要交资料吗-因为提交
本站是社保查询公益性网站链接,数据来自各地人力资源和社会保障局,具体内容以官网为准。
定期更新查询链接数据
苏ICP备17010502号-11